Giải bài tập vở bài tập (VBT) toán lớp 4 tập 2 cánh diều
PHẦN III: PHÂN SỐ
- Giải bài tập vở bài tập (VBT) toán lớp 4 cánh diều bài 53 Khái niệm phân số
- Giải bài tập vở bài tập (VBT) toán lớp 4 cánh diều bài 54 Khái niệm phân số (tiếp theo)
- Giải bài tập vở bài tập (VBT) toán lớp 4 cánh diều bài 55 Phân số và phép chia số tự nhiên
- Giải bài tập vở bài tập (VBT) toán lớp 4 cánh diều bài 56 Luyện tập
- Giải bài tập vở bài tập (VBT) toán lớp 4 cánh diều bài 57 Phân số bằng nhau
- Giải bài tập vở bài tập (VBT) toán lớp 4 cánh diều bài 58 Tính chất cơ bản của phân số
- Giải bài tập vở bài tập (VBT) toán lớp 4 cánh diều bài 59 Rút gọn phân số
- Giải bài tập vở bài tập (VBT) toán lớp 4 cánh diều bài 60 Quy đồng mẫu số các phân số
- Giải bài tập vở bài tập (VBT) toán lớp 4 cánh diều bài 61 So sánh hai phân số cùng mẫu số
- Giải bài tập vở bài tập (VBT) toán lớp 4 cánh diều bài 62 So sánh hai phân số khác mẫu số
GIẢI TỪ BÀI 63 ĐẾN BÀI 72
- Giải bài tập vở bài tập (VBT) toán lớp 4 cánh diều bài 63 Luyện tập
- Giải bài tập vở bài tập (VBT) toán lớp 4 cánh diều bài 64 Luyện tập chung
- Giải bài tập vở bài tập (VBT) toán lớp 4 cánh diều bài 65 Hình bình hành
- Giải bài tập vở bài tập (VBT) toán lớp 4 cánh diều bài 66 Hình thoi
- Giải bài tập vở bài tập (VBT) toán lớp 4 cánh diều bài 67 Mét vuông
- Giải bài tập vở bài tập (VBT) toán lớp 4 cánh diều bài 68 Đề-xi-mét vuông
- Giải bài tập vở bài tập (VBT) toán lớp 4 cánh diều bài 69 Mi-li-mét vuông
- Giải bài tập vở bài tập (VBT) toán lớp 4 cánh diều bài 70 Luyện tập chung
- Giải bài tập vở bài tập (VBT) toán lớp 4 cánh diều bài 71 Em ôn lại những gì đã học
- Giải bài tập vở bài tập (VBT) toán lớp 4 cánh diều bài 72 Bài kiểm tra số 3
CHƯƠNG IV: CÁC PHÉP TÍNH VỚI PHÂN SỐ
- Giải bài tập vở bài tập (VBT) toán lớp 4 cánh diều bài 73 Cộng các phân số cùng mẫu số
- Giải bài tập vở bài tập (VBT) toán lớp 4 cánh diều bài 74 Trừ các phân số cùng mẫu số
- Giải bài tập vở bài tập (VBT) toán lớp 4 cánh diều bài 75 Luyện tập
- Giải bài tập vở bài tập (VBT) toán lớp 4 cánh diều bài 76 Cộng các phân số khác mẫu số
- Giải bài tập vở bài tập (VBT) toán lớp 4 cánh diều bài 77 Trừ các phân số khác mẫu số
- Giải bài tập vở bài tập (VBT) toán lớp 4 cánh diều bài 78 Luyện tập
- Giải bài tập vở bài tập (VBT) toán lớp 4 cánh diều bài 79 Luyện tập chung
- Giải bài tập vở bài tập (VBT) toán lớp 4 cánh diều bài 80 Phép nhân phân số
- Giải bài tập vở bài tập (VBT) toán lớp 4 cánh diều bài 81 Luyện tập
- Giải bài tập vở bài tập (VBT) toán lớp 4 cánh diều bài 82 Tìm phân số của một số
- Giải bài tập vở bài tập (VBT) toán lớp 4 cánh diều bài 83 Luyện tập
GIẢI TỪ BÀI 84 ĐẾN 93
- Giải bài tập vở bài tập (VBT) toán lớp 4 cánh diều bài 84 Phép chia phân số
- Giải bài tập vở bài tập (VBT) toán lớp 4 cánh diều bài 85 Luyện tập
- Giải bài tập vở bài tập (VBT) toán lớp 4 cánh diều bài 86 Luyện tập chung
- Giải bài tập vở bài tập (VBT) toán lớp 4 cánh diều bài 87 Dãy số liệu thống kê
- Giải bài tập vở bài tập (VBT) toán lớp 4 cánh diều bài 88 Biểu đồ cột
- Giải bài tập vở bài tập (VBT) toán lớp 4 cánh diều bài 89 Kiểm đếm số lần xuất hiện của một sự kiện
- Giải bài tập vở bài tập (VBT) toán lớp 4 cánh diều bài 90 Em ôn lại những gì đã học
- Giải bài tập vở bài tập (VBT) toán lớp 4 cánh diều bài 91 Bài kiểm tra số 4
- Giải bài tập vở bài tập (VBT) toán lớp 4 cánh diều bài 92 Ôn tập về số tự nhiên và các phép tính với số tự nhiên
- Giải bài tập vở bài tập (VBT) toán lớp 4 cánh diều bài 93 Ôn tập về phân số và các phép tính với phân số
- Giải bài tập vở bài tập (VBT) toán lớp 4 cánh diều bài 94 Ôn tập về hình học và đo lường
- Giải bài tập vở bài tập (VBT) toán lớp 4 cánh diều bài 95 Ôn tập về một số yếu tố thống kê và xác suất
- Giải bài tập vở bài tập (VBT) toán lớp 4 cánh diều bài 96 Ôn tập chung
Giải bài tập vở bài tập (VBT) toán lớp 4 cánh diều bài 54 Khái niệm phân số (tiếp theo)
Mời thí sinh CLICK vào liên kết hoặc ảnh bên dưới
Mở ứng dụng Shopee để tiếp tục làm bài thi
https://s.shopee.vn/AKN2JyAJAw
https://s.shopee.vn/AKN2JyAJAw
sytu.net và đội ngũ nhân viên xin chân thành cảm ơn!
Giải bài tập vở bài tập toán lớp 4 cánh diều bài 54: Khái niệm phân số (tiếp theo)
Trong bài giải này, chúng ta sẽ cùng nhau tìm hiểu về khái niệm phân số tiếp theo trong môn toán lớp 4. Sytu sẽ hướng dẫn chi tiết cách giải từng câu hỏi và bài tập, giúp các em hiểu bài dễ dàng hơn. Hy vọng rằng bài giải này sẽ giúp các em củng cố kiến thức và nắm vững bài học.
Bài tập và hướng dẫn giải
Bài tập 1 trang 7 vở bài tập (VBT) toán lớp 4 tập 2 Cánh diều
Nối (theo mẫu):

Trả lời: Phương pháp giải:- Trong bài tập, chúng ta cần nối các số theo mẫu đã cho để tạo thành một hình cánh... Xem hướng dẫn giải chi tiết
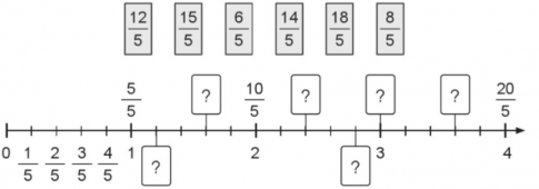
Bài tập 2 trang 7 vở bài tập (VBT) toán lớp 4 tập 2 Cánh diều
Nối các thẻ ghi phân số vào vị trí thích hợp trên tia số:

Trả lời: Để giải bài toán này, ta lần lượt so sánh các phân số trên thẻ và xác định vị trí thích hợp trên... Xem hướng dẫn giải chi tiết
Giải bài tập liên quan khác
Giải bài tập sách giáo khoa (SGK) lớp 4 kết nối tri thức
- Giải bài tập tiếng việt lớp 4 tập 1 kết nối tri thức
- Giải bài tập tiếng việt lớp 4 tập 2 kết nối tri thức
- Tuyển tập văn mẫu lớp 4 kết nối tri thức
- Giải bài tập toán lớp 4 tập 1 kết nối tri thức
- Giải bài tập toán lớp 4 tập 2 kết nối tri thức
- Giải bài tập đạo đức lớp 4 kết nối tri thức
- Giải bài tập lịch sử và địa lí lớp 4 kết nối tri thức
- Giải bài tập khoa học lớp 4 kết nối tri thức
- Giải bài tập công nghệ lớp 4 kết nối tri thức
- Giải bài tập tin học lớp 4 kết nối tri thức
- Giải bài tập âm nhạc lớp 4 kết nối tri thức
- Giải bài tập mĩ thuật lớp 4 kết nối tri thức
- Giải bài tập hoạt động trải nghiệm lớp 4 kết nối tri thức
Giải bài tập sách giáo khoa (SGK) lớp 4 chân trời sáng tạo
- Giải bài tập tiếng việt lớp 4 tập 1 chân trời sáng tạo
- Giải bài tập tiếng việt lớp 4 tập 2 chân trời sáng tạo
- Tuyển tập văn mẫu lớp 4 chân trời sáng tạo
- Giải bài tập toán lớp 4 tập 1 chân trời sáng tạo
- Giải bài tập toán lớp 4 tập 2 chân trời sáng tạo
- Giải bài tập đạo đức lớp 4 chân trời sáng tạo
- Giải bài tập khoa học lớp 4 chân trời sáng tạo
- Giải bài tập lịch sử và địa lí lớp 4 chân trời sáng tạo
- Giải bài tập công nghệ lớp 4 chân trời sáng tạo
- Giải bài tập tin học lớp 4 chân trời sáng tạo
- Giải bài tập âm nhạc lớp 4 chân trời sáng tạo
- Giải bài tập mĩ thuật lớp 4 chân trời sáng tạo bản 1
- Giải bài tập mĩ thuật lớp 4 chân trời sáng tạo bản 2
- Giải bài tập hoạt động trải nghiệm lớp 4 chân trời sáng tạo bản 1
- Giải bài tập hoạt động trải nghiệm lớp 4 chân trời sáng tạo bản 2
Giải bài tập sách giáo khoa (SGK) lớp 4 cánh diều
- Giải bài tập tiếng việt lớp 4 tập 1 cánh diều
- Giải bài tập tiếng việt lớp 4 tập 2 cánh diều
- Tuyển tập văn mẫu lớp 4 cánh diều
- Giải bài tập toán lớp 4 tập 1 cánh diều
- Giải bài tập toán lớp 4 tập 2 cánh diều
- Giải bài tập đạo đức lớp 4 cánh diều
- Giải bài tập lịch sử và địa lí lớp 4 cánh diều
- Giải bài tập khoa học lớp 4 cánh diều
- Giải bài tập công nghệ lớp 4 cánh diều
- Giải bài tập tin học lớp 4 cánh diều
- Giải bài tập âm nhạc lớp 4 cánh diều
- Giải bài tập mĩ thuật lớp 4 cánh diều
- Giải bài tập hoạt động trải nghiệm lớp 4 cánh diều
Giải bài tập vở bài tập (VBT) lớp 4 kết nối tri thức
- Giải bài tập vở bài tập (VBT) tiếng việt lớp 4 tập 1 kết nối tri thức
- Giải bài tập vở bài tập (VBT) tiếng việt lớp 4 tập 2 kết nối tri thức
- Giải bài tập vở bài tập (VBT) toán lớp 4 tập 1 kết nối tri thức
- Giải bài tập vở bài tập (VBT) toán lớp 4 tập 2 kết nối tri thức
- Giải bài tập vở bài tập (VBT) lịch sử và địa lí lớp 4 kết nối tri thức
- Giải bài tập vở bài tập (VBT) khoa học lớp 4 kết nối tri thức
- Giải bài tập vở bài tập (VBT) đạo đức lớp 4 kết nối tri thức
- Giải bài tập vở bài tập (VBT) công nghệ lớp 4 kết nối tri thức
- Giải bài tập vở bài tập (VBT) mĩ thuật lớp 4 kết nối tri thức
- Giải bài tập vở bài tập (VBT) tin học lớp 4 kết nối tri thức
- Giải bài tập vở bài tập (VBT) âm nhạc lớp 4 kết nối tri thức
Giải bài tập vở bài tập (VBT) lớp 4 chân trời sáng tạo
- Giải bài tập vở bài tập (VBT) tiếng việt lớp 4 tập 1 chân trời sáng tạo
- Giải bài tập vở bài tập (VBT) tiếng việt lớp 4 tập 2 chân trời sáng tạo
- Giải bài tập vở bài tập (VBT) toán lớp 4 tập 1 chân trời sáng tạo
- Giải bài tập vở bài tập (VBT) toán lớp 4 tập 2 chân trời sáng tạo
- Giải bài tập vở bài tập (VBT) lịch sử và địa lí lớp 4 chân trời sáng tạo
- Giải bài tập vở bài tập (VBT) khoa học lớp 4 chân trời sáng tạo
- Giải bài tập vở bài tập (VBT) đạo đức lớp 4 chân trời sáng tạo
- Giải bài tập vở bài tập (VBT) công nghệ lớp 4 chân trời sáng tạo
- Giải bài tập vở bài tập (VBT) tin học lớp 4 chân trời sáng tạo
- Giải bài tập vở bài tập (VBT) mĩ thuật lớp 4 chân trời sáng tạo
- Giải bài tập vở bài tập (VBT) âm nhạc lớp 4 chân trời sáng tạo
Giải bài tập vở bài tập (VBT) lớp 4 cánh diều
- Giải bài tập vở bài tập (VBT) tiếng việt lớp 4 tập 1 cánh diều
- Giải bài tập vở bài tập (VBT) tiếng việt lớp 4 tập 2 cánh diều
- Giải bài tập vở bài tập (VBT) toán lớp 4 tập 1 cánh diều
- Giải bài tập vở bài tập (VBT) toán lớp 4 tập 2 cánh diều
- Giải bài tập vở bài tập (VBT) lịch sử và địa lí lớp 4 cánh diều
- Giải bài tập vở bài tập (VBT) khoa học lớp 4 cánh diều
- Giải bài tập vở bài tập (VBT) đạo đức lớp 4 cánh diều
- Giải bài tập vở bài tập (VBT) công nghệ lớp 4 cánh diều
- Giải bài tập vở bài tập (VBT) mĩ thuật lớp 4 cánh diều
- Giải bài tập vở bài tập (VBT) tin học lớp 4 cánh diều
- Giải bài tập vở bài tập (VBT) âm nhạc lớp 4 cánh diều
Giải bài tập sách giáo khoa (SGK) lớp 4 VNEN
- Giải bài tập sách giáo khoa (SGK) tiếng việt lớp 4 tập 1 VNEN
- Giải bài tập sách giáo khoa (SGK) tiếng việt lớp 4 tập 2 VNEN
- Giải bài tập sách giáo khoa (SGK) toán lớp 4 tập 1 VNEN
- Giải bài tập sách giáo khoa (SGK) toán lớp 4 tập 2 VNEN
- Giải bài tập sách giáo khoa (SGK) khoa học lớp 4 VNEN
- Giải bài tập sách giáo khoa (SGK) lịch sử và địa lí lớp 4 VNEN
Tài liệu tham khảo lớp 4
- Tuyển tập bài văn mẫu lớp 4
- Giải bài tập sách giáo khoa (SGK) toán tiếng anh lớp 4
- Các dạng toán lớp 4 thường gặp
- Giải bài tập vở Bài tập tiếng việt lớp 4 tập 1
- Giải bài tập vở Bài tập tiếng việt lớp 4 tập 2
- Giải bài tập vở Bài tập toán lớp 4 tập 1
- Giải bài tập vở Bài tập toán lớp 4 tập 2
- Bài tập cuối tuần toán lớp 4
- Bài tập cuối tuần tiếng anh lớp 4
- Bài tập cuối tuần tiếng việt lớp 4